
(恵比寿校の受付3F)

(武蔵小杉校の受付3F)
2026【春期】3月16日(月)~4月4日(土) の3週間(無料体験授業 実施中)
2026【Ⅰ期】4月13日(月)~7月11日(土) の12週間(無料体験授業 実施中)
授業実施カレンダー(2026年3月~7月まで)

一会塾では、春期・Ⅰ期・夏期・Ⅱ期・冬期(Ⅲ期:高2・高1生のみ)を通して、年間カリキュラムを組んでから授業を行っております。途中参加の場合も、常に授業についていけるように講師によるフォローを行い、しっかりとしたシラバス(講義計画)を作成して指導を行っています。個別指導においても、漠然と実施するのはなく、何を何回でどの期間で終わらせるなどを明確にさせた上で授業を実施しております。
個別指導のカリキュラム(全学年共通の項目)


受験学年のカリキュラム(新高3生、既卒生対象)
新高3生、既卒生対象 年間実施のテスト

新高3生、既卒生対象 英語科のカリキュラム

新高3生、既卒生対象 数学と国語のカリキュラム

新高3生、既卒生対象 物理と化学のカリキュラム

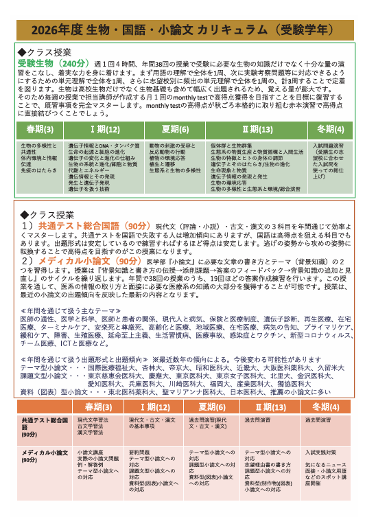
新高3生、既卒生対象 生物と共通テスト総合国語とメディカル小論文のカリキュラム

新高3生、既卒生対象 社会(世界史と日本史)のカリキュラム ※恵比寿校では実施しておりません

新高3生、既卒生対象 面接・志望理由のカリキュラム

高2・1生 / 中学生のカリキュラム
高2・1生 / 中学生 英語のカリキュラム

高2・1生 / 中学生 数学のカリキュラム

高2・1生 / 中学生 物理と化学のカリキュラム

高2・1生 / 中学生 生物と国語のカリキュラム

春期の校舎別 時間割
武蔵小杉校 春期 時間割 3/16(月)~3/21(土)

武蔵小杉校 春期 時間割 3/23(月)~3/28(土)

武蔵小杉校 春期 時間割 3/30(月)~4/4(土)

武蔵小杉校 春期 時間割 4/6(月)~4/11(土)

春期の校舎別 時間割
恵比寿校 春期 時間割 3/16(月)~3/21(土)

恵比寿校 春期 時間割 3/23(月)~3/28(土)

恵比寿校 春期 時間割 3/30(月)~4/4(土)

恵比寿校 春期 時間割 4/6(月)~4/11(土)

Ⅰ期(4/13~)の校舎別 時間割
武蔵小杉校 Ⅰ期 時間割 4/13(月)~7/11(土) 本科生[既卒生](午前授業あり)

武蔵小杉校 Ⅰ期 時間割 4/13(月)~7/11(土) 現役高校生・中学生(午後授業)

恵比寿校 Ⅰ期 時間割 4/13(月)~7/11(土) 本科生[既卒生](午前授業あり)

恵比寿校 Ⅰ期 時間割 4/13(月)~7/11(土) 現役高校生・中学生(午後授業)



